Блог

Стратегия, которая работает

Стратегическая сессия СУРР

Что реально работает — стратегия или конкретные действия?

Наверное, вы слышали такую постановку вопроса от некоторых современных гуру менеджмента. И посыл их в том, что можно сколько угодно фантазировать о планах, но пока ты не начнешь действовать, все это так и останется фантазиями. Мол "пустая трата времени, это ваше стратегирование — иди и делай!"
И тут можно согласиться, но только в той части тезиса, где говориться про проверку действием. Вопрос только в том, а КАК, собственно, действовать и ЧТО делать, когда действия не приводят к поставленным целям?
Проведя более 200 стратегических сессий и сотрудничая с компаниями от 1 года до 12 лет, я подметил такой нюанс, который и побудил меня написать данную статью.
Чаще всего компании, работающие с моей командой, получали эффект и были довольны не потому, что мы предсказывали будущее и находили решения, «выводящие компании на новый уровень», а потому что удавалось внедрить целеполагание как комплексный, регулярный процесс с управленческой командой, способной реализовать эти цели.
Давайте разберем подробнее, что стоит за этими понятиями.

Комплексный подход к разработке стратегии

Спросим сейчас любого руководителя компании, что такое "стратегия" и мы получим разный набор ответов: "ну, это про долгосрочные цели и пути достижения", "это про выбор ниши и продукта", "это про миссию организации и ее ценности", "это про то, как мы отличаемся от конкурентов", "это про дорожную карту, конкретный план действий, который необходимо выполнить команде", "да нет — это про наши компетенции и необходимые ресурсы". Могут быть и еще варианты. Но дело в том, что все эти высказывания действительно про стратегию, но про разные элементы этого комплексного понятия.
Для того, чтобы дать общую картинку, предлагаю взглянуть на пирамиду на рис. 1 — так я понимаю составляющие стратегии компании.
Рис 1. Стратегический комплекс от FEDOROV STRATEGY GROUP

Философия компании

Миссия, Видение (vision) и Ценности относятся к блоку «философия компании» и отвечают на ряд вопросов:
  • Зачем мы делаем то, что делаем?
  • Какую важную общественную потребность мы удовлетворяем? За что нам Общество «доверяет» свои деньги?
  • Какой компанией мы хотим быть через 10-15 лет? Через какие вехи нам нужно пройти к этому образу?
  • Что для нас действительно важно и как мы это транслируем нашим клиентам, партнерам, сотрудникам?
Это, так называемые soft — параметры стратегии. Как правило, к таким вопросам приходят достаточно зрелые компании, когда они уже «закрыли» коммерческие вопросы и начинают ощущать потребность в формировании корпоративной идеологии.
Но с каждым годом структурированные и осознанные компании «молодеют» и я все чаще встречаюсь с запросами на разработку философии и у стартапов и у небольших бизнесов. Большой им респект!
Не буду убеждать, что это суперважно и необходимо всем компаниям. Скажу лишь одно — ни один регламент, автоматизированный бизнес-процесс и хорошо составленные трудовые контракты не могут состязаться в эффективности с командами, синхронизированными по смыслам и ценностям.
В компании по производству средств видеонаблюдений команда продавцов постоянно жаловалась на то, что их продукт не нужен бизнесу. Мол покупают его только потому, что есть законодательные требовании к организации пожарной безопасности. Я решил поговорить о Миссии компании с ее Основателем и, к моему, удивлению, он повторил примерно тоже самое — «нас покупают, потому что обязаны». Тогда я начал конструировать Миссию прямо на встрече с ним и мы получили следующую формулировку: «Мы обеспечиваем безопасность имущества и здоровья вас и ваших близких за счет внедрения современных технологий пажаротушения». Согласитесь, что это не про «обязаны купить», а про ценность сохранности капитала и здоровья, а это уже стоит других денег. Поговорил с продавцами и донеся данный посыл, я увидел оживление и интерес в их глазах. Следующим шагом было составление скриптов на основании данной Миссии. Теперь аргументировать высокую цену стало легче.
Есть еще много примеров, как создание Миссии и Видения фокусирует и «заряжает» команду, но давайте перейдем к следующему элементу стратегического комплекса.

Большая и наглая цель (БИХАГ)

Есть много технологий постановки целей — SMART, PACT, CLEAR и т. д., но я хочу рассмотреть здесь несколько других аспектов. Во-первых, почему цель должна быть большой (наглой, амбициозной и т. п.)? Во-вторых, как понять, что мы ее верно определили?
Как-то на стратегической сессии с руководством мебельного завода мы обсуждали, насколько им нужно ежегодно прирастать по выручке. От собственника неуверенно прозвучала цифра — 30% в год. Коммерческий директор бледнеет и постепенно начинает возмущаться — мол откуда такой рост, когда ежегодно прирастаем по 10-15% да и то видим, что основные каналы продаж начинают «просаживаться». К нему присоединяется директор по производству со словами «мне нужны люди, а сейчас кадровый дефицит…». Финансовый директор пытается объективно посмотреть на ситуацию и говорит о плюсах и рисках такого роста. И вот минут 40 мы обсуждаем, после чего я задаю вопрос: "ну давайте поставим цифру 10% — всех устраивает такой ежегодный прирост компании?" И тут неожиданно команда встрепенулась и единогласно начинает возражать мне — «нет, ставим 30%, а то не интересно работать будет».
Цель, которая интересна, хочется достигать. Цель, которая является вызовом, вовлекает команду в поиск путей ее достижения. Если это не так — пора задуматься о вашей команде, возможна она выгорела и требуется ее «перезагрузить» или поменять.
Большая и наглая цель "вырастает" из философии компании (это еще один "+" чтобы заниматься этим стратегическим блоком) .
Стать лидером рынка, задавать отраслевые тренды, быть лидером в операционной эффективности, оказывать лучший в мире сервис, войти в ТОП 3 агентств мира — малый перечень больших целей, которые необходимо достичь компаниям для реализации таких же амбициозных Миссий.
А как же понять, что мы «нащупали» нужную цель?
Здесь я предлагаю опираться на финансовую статистику компании, но также доверять чувствам и ощущениям в теле (вы не ослышались — в теле) .
Про статистику:
Конечно, у меня вызывает большое опасение желание сделать «Х10« за год у компании, которая на протяжении последних 5 лет росла по 5-10%. Я не говорю, что это невозможно. Но скорее всего команда не будете готовы к той "цене", которую за это придется »заплатить» (об этом подробнее в следующих статьях) .
Поэтому, анализ собственных трендов роста за последние 3-5 лет — полезное упражнение, чтобы наметить реалистичную финансовую цель.
Полезным будет посмотреть на динамику роста ваших конкурентов, отраслевых лидеров.
Главное — найти баланс между эмоциональными «хотелками», реалиями вашей отрасли и возможностями вашей компании.
Про чувства и ощущения:
Амбициозная, но достижимая (что важно) цель вызывает небольшой страх и тревогу у команды, но одновременно и азарт.
По телу начинают «бегать мурашки", учащается сердцебиение. Сначала команде кажется, что она ослышалась, потом вырывается »да это невозможно!", потом начинается декомпозиция целей на подцели и задачи — команды ищут точки роста, за счет которых можно достигнуть эту цель. И…
Хороший знак, когда команда поворачивается к Собственнику бизнеса и говорит: «окей, мы подписываемся под этим, но с тебя такие- то ресурсы и такая-то включенность по таким-то вопросам».
Плохой знак, когда поставленная цель не вызывает эмоций или наоборот команда даже не сделала усилий чтобы поработать над ней — слишком нереально.

Собственно, стратегия

Я формулирую это понятие, как успешная комбинация действий компании на стыке потребностей рынка, сильных компетенций команды и связи с предназначением (Миссией) организации. Рис 2.
Рис 2. Модель стратегического выбора от FEDOROV STRATEGY GROUP
Давайте посмотрим, как это работает на практике.
Одна девелоперская компания решила запустить проект по строительству гостиницы в новом для нее регионе. Анализ рынка показал высокую тягу (потребность) и это подкреплялось большим желанием команды реализовать проект (можно было хорошо заработать). Но опыта в строительстве не было — компания всегда брала готовые объекты, дробила их и продавала инвесторам. А тут — нужно было построить самим. Т. е. одного из трех параметров стратегического выбора (а именно, компетенций) у команды не было.
Когда команда сформулировала стратегические гипотезы, соответствующие трем аспектам стратегического выбора (см. рис. 2), можно «пропустить« их через различные фильтры, »подсвечивающие» сбалансированность стратегии и риски.
В качестве инструмента можно использовать Матрицу Ансоффа, рис. 3.
Рис. 3. Матрица Ансоффа от FEDOROV STRATEGY GROUP
Итак, продолжим кейс с девелоперской компанией…
Предыдущий инструмент выявил риски проекта, но это не остановило команду. Тогда мы разобрали данный проект по матрице Ансоффа и он оказался в правом нижнем квадранте (см. рис. 3) — диверсификация («новое в новом»). Эта самая рискованная стратегия и не рекомендуется все ресурсы направлять в данные проекты, т. к. высока вероятность либо полного провала (банкротства), либо потери существенных инвестиций. Но команда уже шла по «накатанным рельсам» и не хотела отменять сделку. В итоге, проект оказывается сильно убыточным, команда, хоть и получила новый опыт, но была сильно истощена и демотивирована (и в прямом и в переносном смыслах).
Когда сформулированы и отобраны стратегические гипотезы, нужно их «приземлить» — детализировать до конкретных стратегических инициатив, ресурсов, ответственных и дедлайнов.
Мы переходим к следующему блоку работ над стратегией — разработка операционной карты целей и функциональных стратегий.

Функциональные стратегии

Самый понятный и общепринятый период разработки функциональных стратегий — 1 год.
Формируются они в 3 шага:
  1. Разработка годовой карты целей.
  2. Формирование целей по направлениям деятельности (функциям).
  3. Разработка дорожных карт.
Годовая кара целей
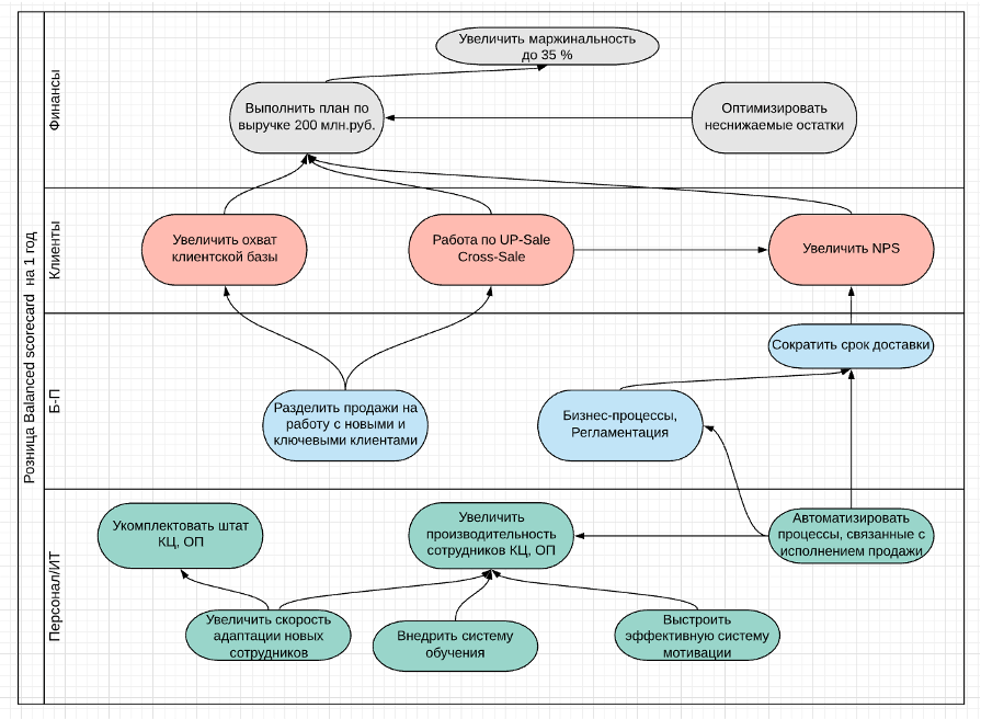
Мне нравится фрейм от BSC (система сбалансированных показателей), где карта представляет из себя набор связанных целей в разрезе 4 перспектив:
  1. Финансы и экономика
  2. Клиенты/рынки
  3. Бизнес-процессы
  4. HR/IT
Нравится мне этот фрейм по нескольким причинам:
Во-первых, здесь заложена идеология опережающих показателей, т. е. фокусировать внимание не на том, что должно быть в итоге (например, выручка компании), а на том, что к этому приводит (например, рост АКБ).
Во-вторых, она показывает связанность целей. Это позволяет увидеть компанию, как систему целей, а также объективно оценить необходимость тех или иных целей (если цель не поддерживает другие цели, то она не нужна).
В-третьих, команда руководителей видят свой вклад в реализацию стратегии и понимают, что финансовой цели можно достичь только за счет командной работы.
Пример карты целей по BSC одного из направлений бизнеса производственно-торговой компании (направление «розница»), рис. 4:
Рис. 4. Пример карты целей от FEDOROV STRATEGY GROUP

Цели по направлениям деятельности и дорожные карты

Цели на карте распределяются по руководителям и формируют вектора развития направления (функции).
Руководители выписывают их и прорабатывают с точки зрения необходимых ресурсов, участников, дедлайнов. Так создаются дорожные карты.
Рис. 5. Пример дорожной карты по блоку "управление продажами" от FEDOROV STRATEGY GROUP

Недельный ритм реализации стратегии

Финишным шагом детализации стратегии является декомпозиция дорожных карт до недельных задач и проектов. Я называю это недельным ритмом реализации стратегии.
Каждое подразделение формирует свой набор проектов и задач, которые направлены на реализацию стратегических инициатив из дорожной карты.
Так, если компания определила годовой план по выручке в 1 млрд рублей и маржинальность — 20%, то недельный* темп реализации стратегии в части экономических показателей для отдела продаж будут:
План по выручке = 1 000 000 000 /52 недели = 19 231 тыс руб

План по марже = 1 000 000 000 Х 20% / 52 недели = 3 846 тыс руб
*Примечание: Если есть сезонность, то применяются поправочные коэффициенты. К экономическим показателям добавляются показатели в натуральных величинах — количество продаж в разрезе ассортимента, АКБ, средний чек и т. п.
Итак, разобрались с понятием комплексный подход к разработке стратегии, теперь поговорим о стратегии, как о регулярном процессе.

СТРАТЕГИЯ КАК РЕГУЛЯРНЫЙ ПРОЦЕСС

Вторая важная характеристика рабочей стратегии — это регулярность работы над ее выполнением.
В предыдущем разделе мы разобрали создание и декомпозицию стратегии — это база для перехода к ее реализации.
Помните, в начале статьи я ставлю провокационный вопрос — "стратегия или действие?"
Так вот, этот выбор не нужно делать, если вы внедряете процесс стратегирования.
Один мой клиент пригласил меня через 4 года (!) после проведения первой стратегической сессии с ними. Я предложил им «освежить» историю вопроса и открыл презентацию по итогам прошлой сессии. Они посмотрели на выводы и рекомендации, которые в ней изложены и сказали: "Константин, можно ничего не менять и использовать этот же материал — у нас ничего не изменилось, правда, в объемах мы действительно приросли". Тогда меня это насторожило, но я все равно провел с ними еще одну стратегическую сессию. О чем пожалел позже… На сессии команда управленцев была очень раздраженной и каждое упражнение воспринимала с нездоровым скепсисом, постоянно «огрызаясь» между собой и исподлобья поглядывая на меня. Я долго не понимал, что происходит и вот во второй половине дня одного из ТОП-менеджера «прорывает« и он говорит (почти орет): "Да сколько можно придумывать »как корабли бороздят космические дали», а потом ничего не делать из намеченного? !" После чего, с шумом покинул сессию. Вся групповая динамика рухнула, в атмосфере чувствовалась тяжесть. Я предложил поговорить о случившемся, подчеркивая, что продолжать сессию и делать вид, что ничего не произошло, не «экологично» для оставшихся участников. Мы поговорили и выяснилось, что все наработанные на прошлой сессии идеи и планы были сразу же «положены на полку», ничего не внедрилось. Особенно критично было то, что руководство компании ни обеспечило необходимыми ресурсами команду. Объемы росли, а людей не добавляли, модернизация складов была не профинансирована. Все делалось по-старому, но заказов было почти в 2 раза больше. Команда просто «сгорела» — не было ни сил, ни желания заниматься развитием. Многие подумывали об увольнении. Тогда мы договорились пока отложить стратегирование и заняться решением актуальных операционных вопросов — закрыть вакансии, поставить новое ПО, внедрить WMS на складе и многое другое. Этот кейс заставил меня задуматься о технике безопасности стратегического процесса.
Если собираетесь разрабатывать стратегию, то сразу планируйте ее реализацию.
Я предлагаю делать это на трех уровнях:
  1. Ежеквартальные сессии
  2. Ежемесячный Совет Директоров
  3. Еженедельные кросс-функциональные планерки

Ежеквартальные сессии

Цель этого формата — оценка темпов продвижения к поставленным целям, синхронизация команды и, при необходимости, корректировка стратегии.
Как правило, это полный рабочий день.
Порядок проведения такой сессии может быть следующий:
  1. Отчеты за квартал по стратегическим инициативам
  2. Планы на следующий квартал
  3. Обсуждение новых инициатив коллег, вводных с рынка, изменений в поведении потребителей, конкурентов и т. п.
  4. Мозговые штурмы в мини-группах, направленные на выработку новых «точек роста» и способов нивелирования внешних рисков
  5. Подготовка и защита целей на следующий квартал
Состав участников тот же, что и на стратегической сессии (как правило, это СЕО и СЕО-1).

Совет Директоров

Звучит, как что-то из мира больших транснациональных корпораций, но это не так.
Механика Советов Директоров (далее — СД) подходит для бизнеса любого размера (даже стартапа) .
Цель работы СД — контроль выполнения ключевых показателей эффективности бизнеса. Также, на СД могут быть подготовлены проекты корректировки стратегии, которые выносятся на ежеквартальные сессии.
Примерный порядк проведения СД:
  1. Заслушивание основных финансовых отчетов — БДР (P&L) , БДДС и Баланса. Обычно это делает Финансовый директор.
  2. Подведение итогов месяца: как мы движемся относительно финансового плана.
  3. Обсуждение намечающихся тенденций, предложений по необходимым корректировкам как оперативной (на следующий месяц), так и в целом стратегии и т. п.
  4. Фиксация решений в протоколе собрания СД.
Состав участников:
Здесь состав участников немного уже, чем на стратегической сессии — более высокий «градус" и "глубина» обсуждаемых вопросов. Это, как правило, Основатели бизнеса, СЕО, ТОП-менеджеры и внешние Директора.
У оного из наших клиентов (производственно-торговая компания, снэки) СД имеет следующую структуру: - Первый Сооснователь (он же Генеральный директор и Коммерческий директор) - Второй Сооснователь (он же Операционный директор) - Финансовый директор - Внешний эксперт по стратегии (я) - Внешний эксперт по финансам - Внешний эксперт по бережливому производству Периодически приглашаются для обсуждения профильных вопросов: руководители структурных подразделений.

Кросс-функциональные совещания

Звучит, как полная операционка, но именно на этих совещаниях обсуждается «ядро» стратегии — ее недельный ритм (см раздел выше).
На таких совещаниях присутствуют все руководители направлений и происходит отчет о выполнении недельных планов. Отчет происходит по метрикам (это важно).
Главная цель формата — выдерживание недельного ритма реализации стратегии за счет синхронизации работы всех подразделений.
Во многих компаниях есть подобные совещания, но они в основном для «разгребания завалов» и редко — можно проследить связь с выбранной стратегией.
Для обеспечения связи недельных совещаний со стратегией, мы «вшиваем» показатели недельных ритмов реализации стратегии в отчеты подразделений. Как это происходит: руководители отчитываются не только как выполнены недельные планы, но и как это соотносится с недельными ритмами реализации стратегии. Т. е. каждую неделю команда понимает, остаточно ли она прилагает усилий для выполнения годовых целей.
Порядок проведения кросс-фукционального совещания:
  1. Отчет руководителя по метрикам о выполнении недельных планов (в т. ч. сравнение с недельным ритмом выполнения стратегии).
  2. Комментарии руководителя по отклонениям в формате: "отклонение — корневая причина — решение — запрос на ресурсы — сроки реализации"
  3. Вопросы к смежным подразделениям и от смежных подразделений. Если есть проблемы во взаимодействии, то она фиксируется в протоколе совещания и назначается отдельная встреча для ее проработки.
  4. Подведение итоги совещания (проводит СЕО).
Состав участников:
Руководители отделов и направлений.

Система организационных ритмов для реализации стратегии. Общий вид

Общий вид системы организационных ритмов для реализации стратегии выглядит так, рис. 6
Рис. 6. Система организационных ритмов для реализации стратегии от FEDOROV STRATEGY GROUP
Мы уже много проделали с вами, чтобы стратегия стала рабочей, но главное — это люди, которые будут ее реализовывать. Мы переходим к третьему блоку рабочей стратегии — команда.

КОМАНДА

Можно разработать прекрасную стратегию и детализировать ее до недельных ритмов, но так и не внедрить задуманное. Причина — «не тянет» команда.
В этом разделе я не буду рассказывать о компетенциях, помогающих реализовать стратегию и как важно быть именно командой, а не коллективом разрозненных руководителей (этому будут посвящены отдельные статьи).
Я хочу остановиться на очень не популярном аспекте — замене неэффективных руководителей.
И для начала кейс из консультационной практики.
В одной компании, занимающейся оптовой продажей мебели, мы разработали стратегию и даже внедрили систему ежеквартальных сессий с апдейтами стратегических инициатив. Подводим итоги первого квартала — ни одна из стратегических целей не начата — команда занимается привычными для нее операционными задачами. Ну я «подсвечиваю« тот факт, что движения в новую стратегию нет, но не включаю режим »жести» и прошу Генерального директора (он же Основатель компании) спокойнее отнестись к данной ситуации. На ежемесячных планерках у нас тоже не видно прогресса и я потихоньку начинаю «бить тревогу». Генеральный говорит, что давай посмотрим, что будет на второй квартальной сессии. Вторая квартальная сессия — руководители, понимая контекст, вроде как показывают активность в сторону выполнения стратегических задач, но по факту — результат нулевой. Я уже твердо и определенно подвожу итоги сессии со словами, что мы все вместе как команда срываем разработанную стратегию и с такими темпами компания не достигнет намеченных целей. После сессии я в разговоре с Генеральным директором открыто говорю о саботаже команды и необходимости принятия мер. Мы начинаем менять систему вознаграждения ТОП-менеджеров, делаем «завязку» бонуса на реализацию стратегических целей, но решаем внедрять систему с нового года (ошибка) . Третья стратегическая сессия — команда рапортует о невыполнении целей и обещает, что дотянет к концу года (т. е. в 4-м квартале) . Но тут уже не выдерживает Генеральный директор. В итоге — под замену половина управленческой команды. Сложный период поиска и адаптации новых руководителей, но оно того стоило. Показатели компании и движение по намеченному курсу значительно улучшились.
Тезис, который я хочу предложить смелым Собственникам бизнеса и Генеральным директорам звучит так:
Скорость роста вашего бизнеса во многом зависит от оперативности смены неэффективных менеджеров
И это не означает, что нужно увольнять руководителя, как только он не справляется с достижением поставленных задач.
Есть несколько траекторий решения данного вопроса:
  1. Обучение и развитие в установленный период (даем шанс, проводим аттестацию и принимаем решение).
  2. Перевод в позицию ЗАМа (фокусируем на решение оперативных вопросов — возможно, там сотрудник более реализуется как профессионал и принесет пользу компании) .
  3. Перевод в другое подразделение, бизнес в рамках Группы компаний (если есть такая возможность).
  4. И только последнее — увольнение.

РЕЗЮМЕ

Нет смысла в противопоставлении понятий "стратегия" или "действия". Работающая стратегия должна опираться на три столпа (рис. 7):
  1. Проработанный стратегический комплекс.
  2. Стратегирование, как процесс.
  3. «Заряженная» команда.
Рис. 7. Работающая стратегия от FEDOROV STRATEGY GROUP

СТРАТЕГИЯ В ЭПОХУ ПЕРЕМЕН

Я часто слышу, что мол "стратегия — это конечно хорошо, но сейчас такие времена — не понятно что произойдет завтра, а тут планирование на год и более — лишняя трата времени".
Провели стратегическую сессию за день до локдауна. Было ощущение, что 2 дня потрачены впустую. Звоню Основателю и спрашиваю что будут делать с разработанной стратегией. Говорит: «пока положу на полку». Взгруснулось… Звоню через 4 месяца и спрашиваю как дела. Ответ меня удивил и очень обрадовал. "Константин, когда совсем стало ничего не понятно, мы собрались с командой и решили, что единственное, что у нас сейчас есть — это разработанный на сессии план действий. Поэтому, давайте его и придерживаться". Как показал потом анализ показателей, продержались они за счет решения, которое было принято на стратегической сессии (акцент на региональных сетях). Полное интервью с Основателем бизнеса можно посмотреть здесь.
Наличие стратегии и плана действий не гарантирует, что компания достигнет именно этих целей и именно таким способом. Но это имеет ряд сильных аргументов для того, чтобы продолжать этим заниматься:
  1. Вектор развития, который можно тестировать
  2. Концентрация усилий (фокус) на определенных направлениях
  3. Активизация команды
  4. Спокойствие персонала («у наших руководителей есть план»)
  5. Вера в хорошее.
Что действительно важно учитывать при разработке стратегии в текущие времена:
  • Мечтать о больших и важных для вас целях — источник энергии — самый дорогой «валюты» управленцев;
  • Финансовая цель — неизменна, а способы достижения — могут меняться;
  • Стратегия не догма, а гипотеза, которую постоянно нужно тестировать и, при необходимости, быстро корректировать (хорошо работает методология HADI-циклов);
  • При долгосрочном планировании важно намечать промежуточные вехи и организовывать по ним обсуждение команды;
  • Декомпозиция — отличный инструмент не только перевода стратегии в оперативные планы, но и способ принятия целей командой («больше не боимся, потому что понятно КАК»);
  • "Не нужно менять людей — нужно менять людей"
Вдохновляющих вам, работающих стратегий!